iomando 1.1

An original, unaltered replica of a post published on the official iomando blog that introduced iomando 1.1, with a faster and more secure open experience and a new mobile management tool.

ℹ️ This post was originally published on August 2012 on the official iomando blog and it announced the first major update of our product.

iomando access

It has been almost half year since we released the first version of iomando in the Barcelona area. We couldn’t be happier about the response it had since its introduction, but we’ve also learned a lot from our customers and installers during these months.

First of all we wanted to thank all of you who have taken the time to get in touch and send us feedback. We really appreciate it and we encourage every customer to write us about the experience, what feels right and what could be improved. This is our main guidance to deliver better products in the future, so the more the better.

Since February (2012) we’ve installed iomando in 90 garages of the Barcelona area (that’s one every two days and way more than we expected) and registered more than 1.000 active users. We have also closed deals with almost 30 installers and partners that will help secure our installation and distribution network; more on that later.

All these are great news, but there’s more.

Today we are excited to announce the first major update of our product. Since the introduction of our first version we’ve updated the app a couple of times to address minor improvements and some fixes. Today we are releasing two new major features and a big announcement that deserves to be explained in detail.

The Open Experience

iomando is all about access. When we designed our mobile experience to access and open doors we wanted it to be fast, reliable and secure.

  • Fast because no one wants to stare at the door waiting to be opened.
  • Reliable because we want it to work properly any time.
  • Secure, well, because we care about what’s behind that door, so we better protect it.

iomando value prop

As discussed in previous posts, since our interaction model is primarily based on software, we are able to improve the experience as we better understand our customers needs, in a way keys or remotes can’t.

For this reason, our first update today is about the opening experience.

In short, iomando is getting faster. We aren’t getting technical in here1, but we’ve reduced the time it takes from the moment the open button is pressed, to the open signal reaching the electronic board at the door by an 80%. That’s a lot percent.

How we’ve done that? We are not going to dive into the specifics, but we’ve worked in three different areas to achieve a compounded improvement.

  1. We have updated our mobile app to be more responsive when it comes to process the requests to the server.
  2. On the server side, where almost all the gainings come from, we’ve revamped the communication layer between the server and the electronics making it faster and more efficient.
  3. We rolled out an OTA update to all of the installed electronics and now they handle the requests more efficiently while consuming less energy.

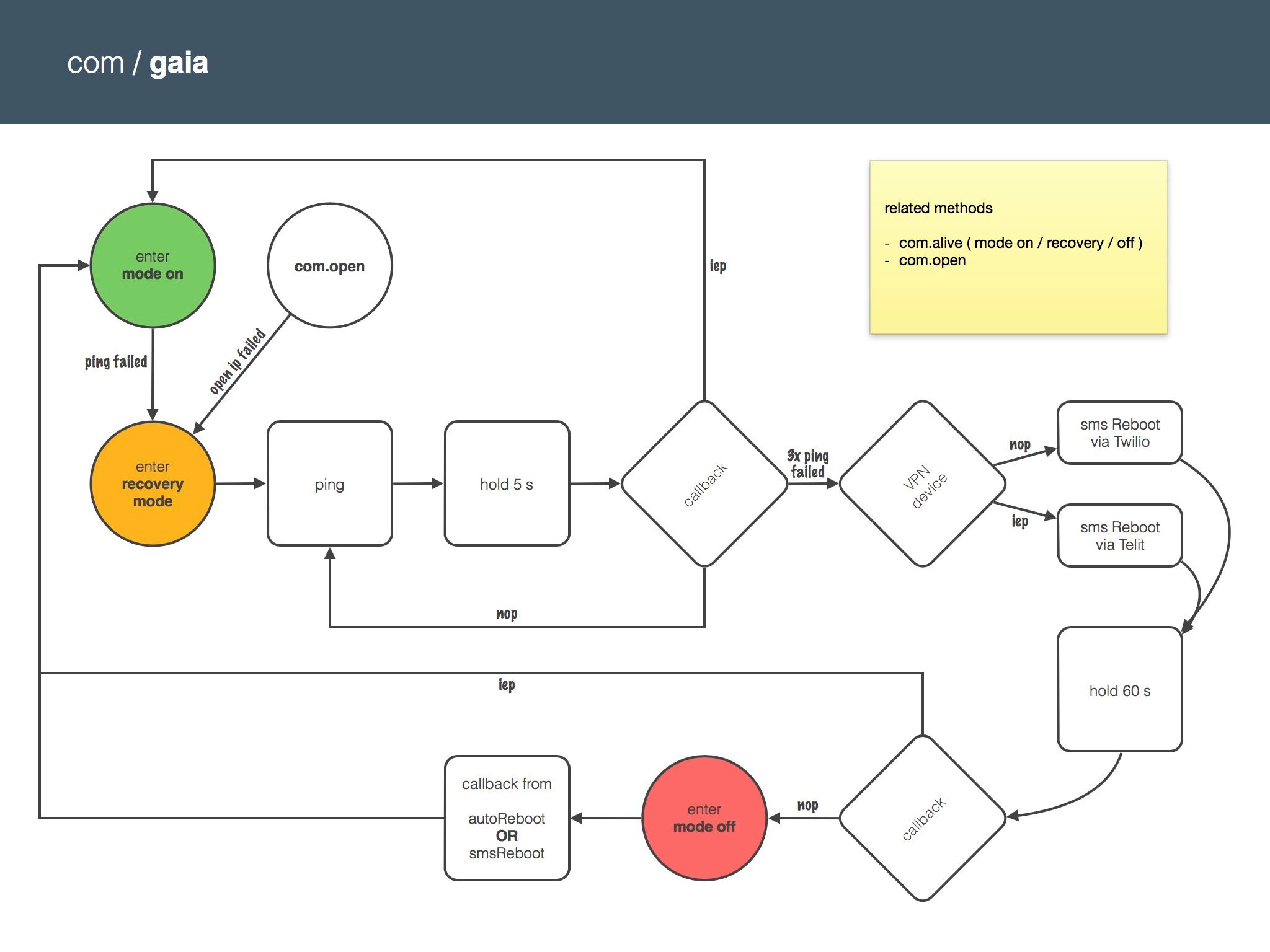
See if you can spot the differences between this updated flow diagram and the one used in iomando 1.0, shown in this post.

iomando flow

iomando is also getting more reliable. Here there’s a lot of technical stuff involved, too. But we are going to skip it altogether and, instead, we are going to focus on what it means for the user.

Before this update, when the open button was pressed, there was a moment of disconnection between what was happening and the information that was displayed on the screen. This uncertainty, despite being just a few seconds, caused a lot of anxiety to the user. We felt that, too.

That’s why we are rolling out a new technology2 that communicates devices and doors, in real time. That means that the state of the operation is being reported in real time to the mobile. If the server detects that there’s a problem with the door, the user will be updated in real time. No more surprises.

Finally, iomando is getting more secure. We’ve discussed before why a cloud-based access system is more secure than a key or a remote.

But we wouldn’t stop there, we wanted even more.

The technology we used to make iomando faster, it turns out it’s also a lot more secure. That is because the devices in the field are not in reach for other people, only us can access to them from our servers. Think of a walled garden where the only way in or out is your home. You can’t access from the outside.

By the way, now that you just learnt what a VPN is, lets move on to the second announcement.

Mobile Management

iomando is not only an app to open doors, it’s also a management tool for the customers who want to restrict permissions to their places. Since the very beginning admins had an online panel where they could login and assign people to their managed properties. But since everything is going mobile, so do we.

iomando admin tool

With the new release of our mobile app, if you are logged in administrator, you’ll notice on the top of the screen two new buttons to manage your spaces right from your mobile app.

In addition to that, we’ve added the possibility to select the period of time in which the user could access. For example, if you want to invite your friends over dinner, but you want them to access only that day, now you can limit for this period of time, too.

iomando admin time picker

We hope administrators will find great value in this feature when it comes to assign permissions to people that have restricted schedules. We’ve already talked to parking and building managers, but we are eager to see what our customers will make of it.

We’re Expanding Across Spain

Six months ago we launched in the Barcelona area because we wanted a controlled environment — home base, to release the very first version of the product. Despite some of you could install the product by yourselves, we wanted to include the installation experience as part of the service. We expected iomando to “just work” out of the box, so we wanted to remove as much friction as possible by also providing the installation service.

The installers don’t work “directly” for us. They are part of a network we are building as we grow, but building this network is hard because we have to select, interview, train and explain them every detail of the service. It is a valuable process, but it is also painfully slow because we want to ensure that every new installer meets our quality requirements.

We started in the Barcelona area with (only) five installers we trusted.

During those six months we’ve worked hard to expand our distribution and installation network beyond the city. Because of this, as of today, we are ready to ship and install to any city of the country in just one day notice.

So on one hand, we feel more confident about our product thanks to everything we’ve learned during those months. But on the other, we also have the infrastructure to support our growth across the country with a trusted network of more than 53 authorized installers.

Wrap Up

To recap, today we are announcing three updates:

  • Improved open experience: faster, more reliable and secure.
  • New mobile management tool and management features right from the app.
  • Distribution and availability across the country.

We are thrilled to announce these new features and we can’t wait to share with you all the new stuff we have already planned for the coming months. Stay tuned!



  1. Believe it or not, every time we opened a door with version 1.0 we sent an SMS to the door. Yes, I know how you feel about that, I felt it, too. That was because our telco provider wasn’t able to provide static addresses to the SIM cards, so we couldn’t rely on they changing at any given time. That’s why we pointed to the only fixed parameter we had to open the door, and that was the SIM phone number. Despite being so (cost) ineffective, that bought us time to deploy the VPN with local IPs that we rolled out with version 1.1.
  2. We discussed a few alternatives, but we felt like Node.js was the best fit to create the layer of communications on top of the solution, that could provide real time data across the board.
First published on May 09, 2013